Abstract
A hallmark of DLBCL is epigenetic derangements characterized by monoallelic mutations in histone acetyltransferases (HATs); EP300 (p300) and CREBBP (CBP). The intact allele offers the opportunity for targeted therapies designed to overcome mutational dysregulation. We reported the discovery of YF2, a first-in-class HAT activator that demonstrates selective cytotoxicity in HAT-mutated DLBCL and induces HAT-mediated histone acetylation in vitro and in vivo. Here, we detail the mechanisms of action and the downstream effects of YF2 treatment.
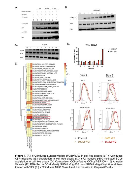
A unique feature of CBP/p300 is that it harbors a regulatory loop within its catalytic domain that undergoes autoacetylation which is critical for maintaining normal function. In order to determine if YF2 is able to induce the autoacetylation of p300/CBP, thereby increasing its catalytic activity, hypoacetylated CBP/p300 was combined with YF2 and Ac-CoA. YF2 demonstrated significant induction of CBP/p300 autoacetylation.
To understand how YF2 interacts with HATs we analyzed the thermal stability, via thermal shift assay, of CBP/p300 subunits in the presence of YF2. We observed a T m shift when utilizing the full p300 (ΔT m = -2.9 oC)/CBP(ΔT m = -3.4 oC) catalytic core, which includes the catalytic, PHD/RING, and bromodomain. YF2 does not interact directly with the catalytic domain as there were no observed T m shift. YF2 significantly interacts with the bromodomain (ΔT m = -5.6 oC). In silico analysis has shown that the bromodomain has 3 TRP domains that are predicted to interact with small molecules.
Next, we sought to determine how resistance to HDAC inhibitors (HDACi) and mutations/loss of HATs affects sensitivity to YF2. We first developed cell lines to be 10-fold resistant to HDACi romidepsin. When treated with YF2, resistant-SUDHL-6 was more sensitive to YF2 than the parental cell line (Resistant IC 50 = 2.2µM vs Parental IC 50 = 7.22µM). We found no change in YF2 sensitivity in the HAT wt OCI-Ly1 cell line. We performed CRISPR KO of EP300 in wt OCI-Ly7 cell line. A single cell clone with EP300 mutations was identified (OCI-Ly7-EP300 +/-). ICE analysis revealed that the percentage of indels was 12%. OCI-Ly7-EP300 +/- had lower p300 protein expression and were more sensitive to YF2 (IC 50 = 14.05µM) compared to wt (IC 50 = 23.7µM) when measured by Annexin V and CellTiter Glo assay.
CBP/p300 is involved in the transcriptional activation of p53 through direct acetylation. YF2 induced both CBP (EC 50 = 15.47µM) and p300 (EC 50 = 6.05µM) mediated acetylation of p53 in cell free assays. As measured by RNA-Seq, YF2 altered multiple pathways regulated by CBP/p300 such as apoptosis and the p53 pathways. The p53 pathway was significantly upregulated in all cell lines. Validation of this pathway via qPCR, revealed p21, BAI1, ATM, FAS, FOS were upregulated in all cell lines. Additionally, YF2 induced G2/M arrest in a dose dependent manner when assessed via flow cytometry. We also observed modest increases in p21 and decrease CCND1 expression with YF2 treatment.
BCL6, a transcriptional repressor linked to B-cell lymphomagenesis, is in part regulated through acetylation by CBP/p300. Mechanistically, CBP and the BLC6/SMRT/HDAC3 repressor complex co-occupy enhancers in the MHC Class II loci. Lack of functional CBP drives BCL6 mediated MHC repression resulting in reduced MHC gene expression and altered antigen presentation. In cell free assays, we YF2 induced p300 mediated BCL6 acetylation (IC 50 = 1.58 µM). We hypothesized HAT activation by YF2 could increase MHC expression in DLBCL. RNA-Seq analysis revealed YF2 led to upregulation of the interferon gamma pathway. Significantly, cell lines treated with YF2 showed increased MHC Class I and II expression when analyzed via flow cytometry.
In summary, these findings demonstrate that YF2 interacts with the RING and bromodomains, leading to an allosteric change within the catalytic pocket to facilitate increased acetylation. In addition, YF2 leads to CBP/p300 autoacetylation, further enhancing enzymatic activity. We also demonstrated that YF2 is highly selective to DLBCL harboring HAT mutations and overcomes resistance to HDACi. Additionally, YF2 treatment modulates the p53:BCL6 axis, cell cycle progression, and antigen presentation pathway potentially restoring immune surveillance. These results support future clinical application of YF2 in HAT mutated lymphomas.
Amengual: Seagen: Consultancy; Daiichi Sankyo, Inc: Consultancy; Epizyme, Inc.: Speakers Bureau; Appia Pharmaceuticals: Research Funding.

This feature is available to Subscribers Only
Sign In or Create an Account Close Modal